GRASIAN ASACUSA PBARA POSITRON-LAB HD-BEAM ADV-INST DEPRECATED-ELOG
ASACUSA-MAIN ASACUSA-SPECTROSCOPY ASACUSA-BEAM-PRODUCTION ASACUSA-ARCHIVE ASACUSA-HOW-TO
HBAR-HFS ARCHIVED
MAIN PLASMA CUSP PBAR POSITRON PROTON DETECTOR SLOWEXT ARCHIVE HOW-TO
  ARCHIVE  Not logged in ELOG logo
Message ID: 1642     Entry time: Thu Jun 13 07:29:22 2024
Author: Cusp Trap 
Type: electronics 
Category: BUMBAR 
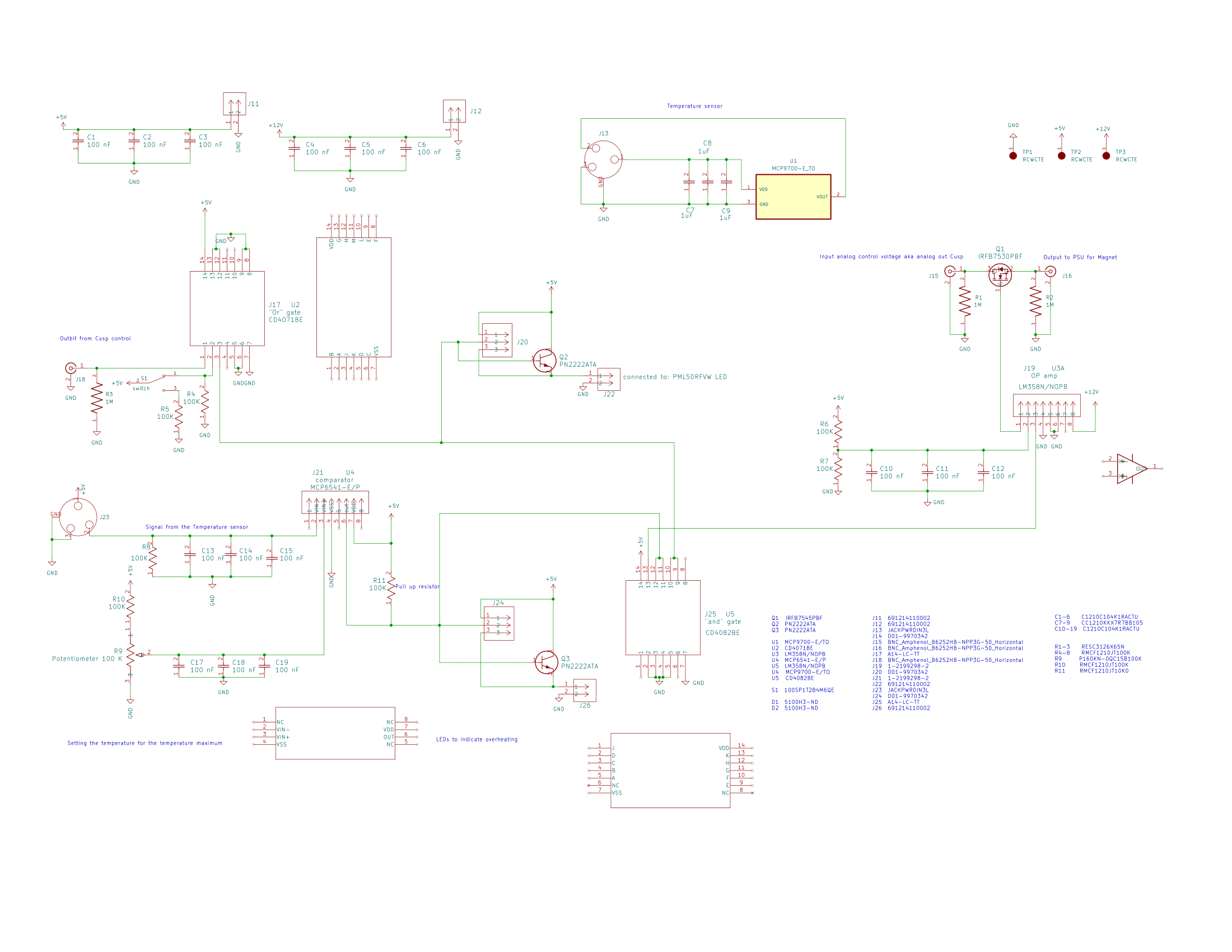
Subject: magnet controller 
Attachment 1: Magnet_controller_pcb.pdf  70 kB  Uploaded Thu Jun 13 09:29:41 2024  | Hide | Hide all
Cannot create thumbnail, please check ImageMagick installation
Attachment 2: Magnet_controller_schematic.pdf  69 kB  Uploaded Thu Jun 13 09:29:47 2024  | Hide | Hide all
Cannot create thumbnail, please check ImageMagick installation
Attachment 3: Magnet_controller_schematic-1_1.png  131 kB  Uploaded Thu Jun 13 09:31:03 2024  | Hide | Hide all
Magnet_controller_schematic-1_1.png
Attachment 4: Magnet_controller_pcb-1_1.png  294 kB  Uploaded Thu Jun 13 09:33:31 2024  | Hide | Hide all
Magnet_controller_pcb-1_1.png
Attachment 5: V_In_vs_V_D_.png  21 kB  Uploaded Thu Jun 13 17:26:51 2024  | Hide | Hide all
V_In_vs_V_D_.png
Attachment 6: page_7.png  35 kB  Uploaded Fri Jun 14 17:18:52 2024  | Hide | Hide all
page_7.png
Attachment 7: temp_tab.png  124 kB  Uploaded Fri Jun 14 17:20:40 2024  | Hide | Hide all
temp_tab.png
Attachment 8: temp_bake.png  57 kB  Uploaded Fri Jun 14 17:56:22 2024  | Hide | Hide all
temp_bake.png
Attachment 9: Screenshot_from_2024-06-15_16-35-55.png  13 kB  Uploaded Sat Jun 15 16:36:13 2024  | Hide | Hide all
Screenshot_from_2024-06-15_16-35-55.png
ELOG V3.1.5-fc6679b