GRASIAN ASACUSA PBARA POSITRON-LAB HD-BEAM ADV-INST DEPRECATED-ELOG
ASACUSA-MAIN ASACUSA-SPECTROSCOPY ASACUSA-BEAM-PRODUCTION ASACUSA-ARCHIVE ASACUSA-HOW-TO
HBAR-HFS ARCHIVED
MAIN PLASMA CUSP PBAR POSITRON PROTON DETECTOR SLOWEXT ARCHIVE HOW-TO
  ARCHIVE  Not logged in ELOG logo
Message ID: 815     Entry time: Fri Oct 14 08:44:59 2022
Author: Cusp Trap 
Type: photos 
Category: Eric 
Subject: pbar 
Attachment 1: IMG_1660_compr.JPG  72 kB  Uploaded Fri Oct 14 10:45:08 2022  | Hide | Hide all
IMG_1660_compr.JPG
Attachment 2: IMG_1661_compr.JPG  41 kB  Uploaded Fri Oct 14 10:45:08 2022  | Hide | Hide all
IMG_1661_compr.JPG
Attachment 3: IMG_1662_compr.JPG  61 kB  Uploaded Fri Oct 14 10:45:08 2022  | Hide | Hide all
IMG_1662_compr.JPG
Attachment 4: IMG_1663_compr.JPG  54 kB  Uploaded Fri Oct 14 10:45:08 2022  | Hide | Hide all
IMG_1663_compr.JPG
Attachment 5: IMG_1664_compr.JPG  52 kB  Uploaded Fri Oct 14 10:45:08 2022  | Hide | Hide all
IMG_1664_compr.JPG
Attachment 6: IMG_1665_compr.JPG  55 kB  Uploaded Fri Oct 14 10:45:08 2022  | Hide | Hide all
IMG_1665_compr.JPG
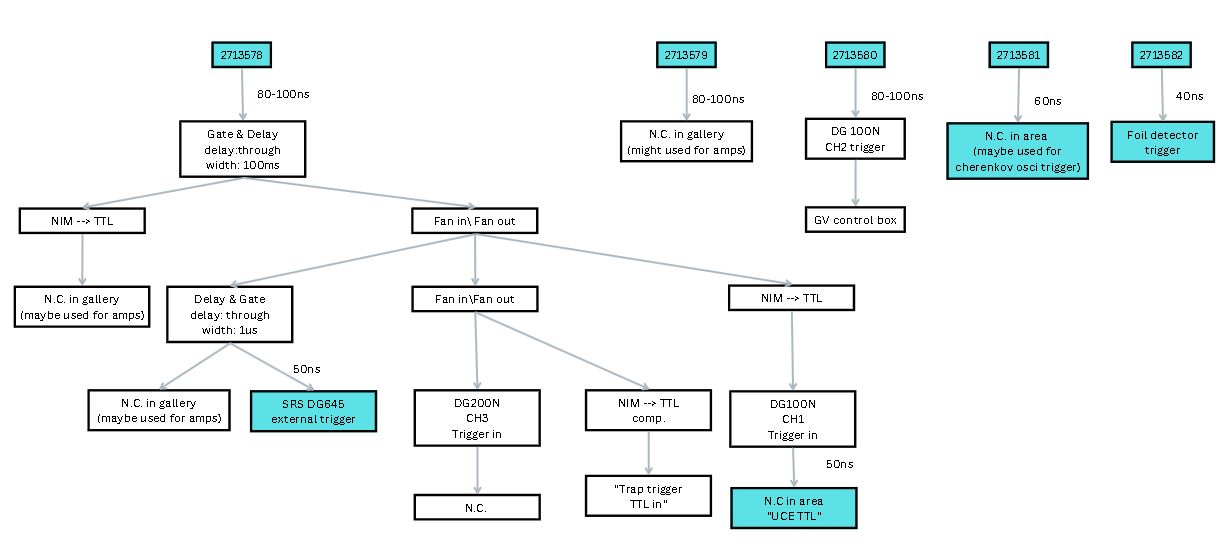
Attachment 7: foilschem.JPG  84 kB  Uploaded Fri Oct 14 15:01:39 2022  | Hide | Hide all
foilschem.JPG
Attachment 8: 6Vesource_1.png  84 kB  Uploaded Fri Oct 14 15:02:11 2022  | Hide | Hide all
6Vesource_1.png
Attachment 9: 1Vesource_1.png  73 kB  Uploaded Fri Oct 14 15:02:14 2022  | Hide | Hide all
1Vesource_1.png
Attachment 10: 6Vagain_1.png  79 kB  Uploaded Fri Oct 14 15:02:17 2022  | Hide | Hide all
6Vagain_1.png
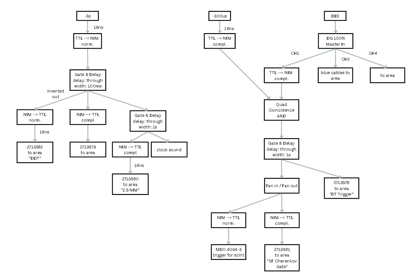
Attachment 11: MUSASHI_trigger-counting_house_1.JPG  89 kB  Uploaded Tue Oct 18 13:47:24 2022  | Hide | Hide all
MUSASHI_trigger-counting_house_1.JPG
Attachment 12: MUSASHI_trigger-area_&_gallery_1.JPG  69 kB  Uploaded Tue Oct 18 15:05:10 2022  | Hide | Hide all
MUSASHI_trigger-area_&_gallery_1.JPG
ELOG V3.1.5-fc6679b