GRASIAN ASACUSA PBARA POSITRON-LAB HD-BEAM ADV-INST DEPRECATED-ELOG
ASACUSA-MAIN ASACUSA-SPECTROSCOPY ASACUSA-BEAM-PRODUCTION ASACUSA-ARCHIVE ASACUSA-HOW-TO
HBAR-HFS ARCHIVED
MAIN PLASMA CUSP PBAR POSITRON PROTON DETECTOR SLOWEXT ARCHIVE HOW-TO
  ARCHIVE  Not logged in ELOG logo
Message ID: 918     Entry time: Mon Jan 23 15:25:33 2023
Author: Cusp Trap 
Type: Images 
Category: Andreas 
Subject: Images Jan 23-27 
Attachment 1: switch_box_1.jpg  279 kB  Uploaded Mon Jan 23 16:25:35 2023  | Hide | Hide all
switch_box_1.jpg
Attachment 2: cryo_test_setup.jpg  1.158 MB  Uploaded Tue Jan 24 17:04:21 2023  | Hide | Hide all
cryo_test_setup.jpg
Attachment 3: baking_1.JPG  43 kB  Uploaded Tue Jan 24 17:10:50 2023  | Hide | Hide all
baking_1.JPG
Attachment 4: bended_mounting_plate_1.jpg  182 kB  Uploaded Wed Jan 25 11:22:57 2023  | Hide | Hide all
bended_mounting_plate_1.jpg
Attachment 5: aeroquip_connector_1.jpg  277 kB  Uploaded Wed Jan 25 11:23:00 2023  | Hide | Hide all
aeroquip_connector_1.jpg
Attachment 6: Screenshot_from_2023-01-25_15-11-23.png  33 kB  Uploaded Wed Jan 25 15:16:32 2023  | Hide | Hide all
Screenshot_from_2023-01-25_15-11-23.png
Attachment 7: Screenshot_from_2023-01-25_15-19-55.png  20 kB  Uploaded Wed Jan 25 15:20:12 2023  | Hide | Hide all
Screenshot_from_2023-01-25_15-19-55.png
Attachment 8: Purge_system.jpg  1.038 MB  Uploaded Wed Jan 25 17:35:50 2023  | Hide | Hide all
Purge_system.jpg
Attachment 9: IMG_1810_cprsd.JPG  80 kB  Uploaded Thu Jan 26 11:38:36 2023  | Hide | Hide all
IMG_1810_cprsd.JPG
Attachment 10: IMG_1811_cprsd.JPG  95 kB  Uploaded Thu Jan 26 11:38:36 2023  | Hide | Hide all
IMG_1811_cprsd.JPG
Attachment 11: IMG_1812_cprsd.JPG  102 kB  Uploaded Thu Jan 26 11:38:36 2023  | Hide | Hide all
IMG_1812_cprsd.JPG
Attachment 12: IMG_1813_cprsd.JPG  103 kB  Uploaded Thu Jan 26 11:38:36 2023  | Hide | Hide all
IMG_1813_cprsd.JPG
Attachment 13: IMG_1814_cprsd.JPG  111 kB  Uploaded Thu Jan 26 11:38:36 2023  | Hide | Hide all
IMG_1814_cprsd.JPG
Attachment 14: IMG_1815_cprsd.JPG  115 kB  Uploaded Thu Jan 26 11:38:36 2023  | Hide | Hide all
IMG_1815_cprsd.JPG
Attachment 15: IMG_1816_cprsd.JPG  116 kB  Uploaded Thu Jan 26 11:38:36 2023  | Hide | Hide all
IMG_1816_cprsd.JPG
Attachment 16: IMG_1817_cprsd.JPG  84 kB  Uploaded Thu Jan 26 11:38:36 2023  | Hide | Hide all
IMG_1817_cprsd.JPG
Attachment 17: IMG_1806_cprsd.JPG  49 kB  Uploaded Thu Jan 26 11:38:36 2023  | Hide | Hide all
IMG_1806_cprsd.JPG
Attachment 18: IMG_1807_cprsd.JPG  56 kB  Uploaded Thu Jan 26 11:38:36 2023  | Hide | Hide all
IMG_1807_cprsd.JPG
Attachment 19: IMG_1808_cprsd.JPG  85 kB  Uploaded Thu Jan 26 11:38:36 2023  | Hide | Hide all
IMG_1808_cprsd.JPG
Attachment 20: IMG_1809_cprsd.JPG  91 kB  Uploaded Thu Jan 26 11:38:36 2023  | Hide | Hide all
IMG_1809_cprsd.JPG
Attachment 21: purge_setup.jpg  1.090 MB  Uploaded Thu Jan 26 14:49:17 2023  | Hide | Hide all
purge_setup.jpg
Attachment 22: Screenshot_from_2023-01-26_15-07-28.png  16 kB  Uploaded Thu Jan 26 15:08:32 2023  | Hide | Hide all
Screenshot_from_2023-01-26_15-07-28.png
Attachment 23: Screenshot_from_2023-01-26_15-09-17.png  78 kB  Uploaded Thu Jan 26 15:09:34 2023  | Hide | Hide all
Screenshot_from_2023-01-26_15-09-17.png
Attachment 24: cryo_temperature_1.JPG  97 kB  Uploaded Thu Jan 26 16:43:22 2023  | Hide | Hide all
cryo_temperature_1.JPG
Attachment 25: manual_electronics_1.JPG  103 kB  Uploaded Fri Jan 27 10:03:15 2023  | Hide | Hide all
manual_electronics_1.JPG
Attachment 26: electronics_box_open.jpg  972 kB  Uploaded Fri Jan 27 10:03:23 2023  | Hide | Hide all
electronics_box_open.jpg
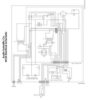
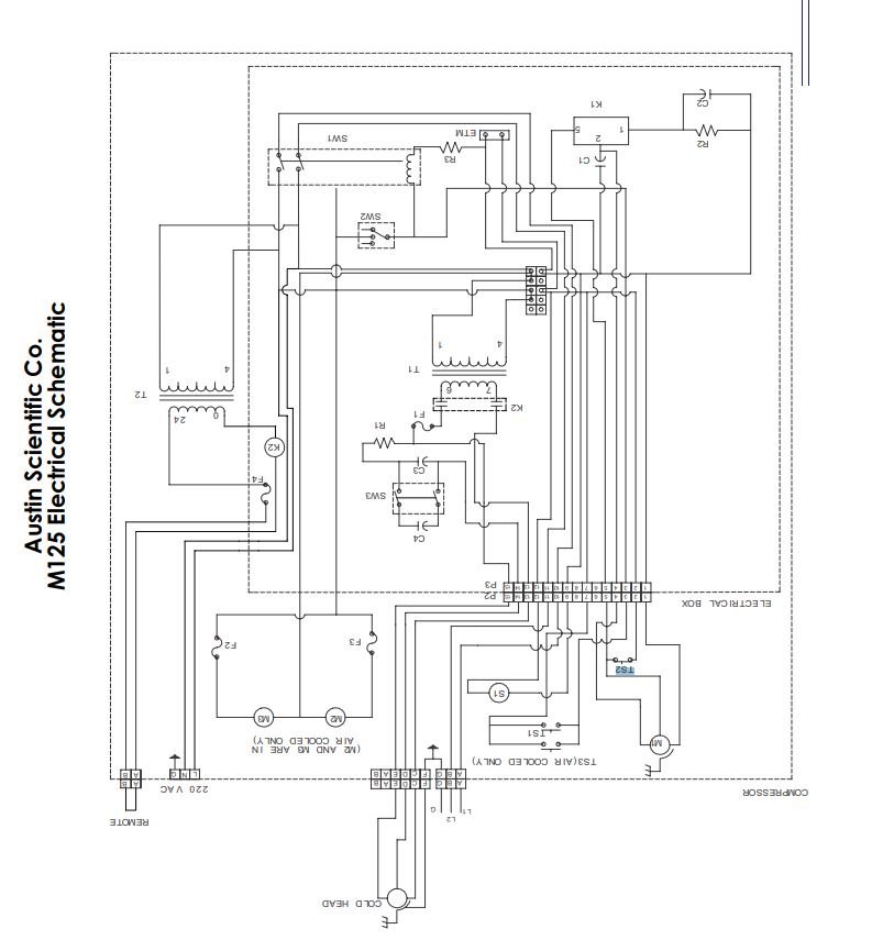
Attachment 27: schematic_wiring_1.JPG  86 kB  Uploaded Fri Jan 27 10:09:49 2023  | Hide | Hide all
schematic_wiring_1.JPG
Attachment 28: compressor_open.jpg  1.013 MB  Uploaded Fri Jan 27 10:15:55 2023  | Hide | Hide all
compressor_open.jpg
Attachment 29: Screenshot_from_2023-01-27_10-28-13.png  16 kB  Uploaded Fri Jan 27 10:28:57 2023  | Hide | Hide all
Screenshot_from_2023-01-27_10-28-13.png
Attachment 30: Screenshot_from_2023-01-27_10-28-34.png  70 kB  Uploaded Fri Jan 27 10:29:32 2023  | Hide | Hide all
Screenshot_from_2023-01-27_10-28-34.png
Attachment 31: Screenshot_from_2023-01-27_10-44-21.png  313 kB  Uploaded Fri Jan 27 10:44:33 2023  | Hide | Hide all
Screenshot_from_2023-01-27_10-44-21.png
Attachment 32: Screenshot_from_2023-01-27_11-40-04.png  85 kB  Uploaded Fri Jan 27 11:40:17 2023  | Hide | Hide all
Screenshot_from_2023-01-27_11-40-04.png
Attachment 33: Screenshot_from_2023-01-27_12-02-24.png  15 kB  Uploaded Fri Jan 27 12:02:34 2023  | Hide | Hide all
Screenshot_from_2023-01-27_12-02-24.png
Attachment 34: cooldown_1.JPG  107 kB  Uploaded Fri Jan 27 17:16:10 2023  | Hide | Hide all
cooldown_1.JPG
Attachment 35: bake_T_1_1.JPG  52 kB  Uploaded Fri Jan 27 17:23:12 2023  | Hide | Hide all
bake_T_1_1.JPG
ELOG V3.1.5-fc6679b