GRASIAN ASACUSA PBARA POSITRON-LAB HD-BEAM ADV-INST DEPRECATED-ELOG
ASACUSA-MAIN ASACUSA-SPECTROSCOPY ASACUSA-BEAM-PRODUCTION ASACUSA-ARCHIVE ASACUSA-HOW-TO
HBAR-HFS ARCHIVED
MAIN PLASMA CUSP PBAR POSITRON PROTON DETECTOR SLOWEXT ARCHIVE HOW-TO
  ARCHIVE  Not logged in ELOG logo
Message ID: 970     Entry time: Wed Apr 12 13:17:40 2023
Author: Cusp Trap 
Type: images 
Category: Andreas 
Subject: e+ Ap 13 
Attachment 1: 120_stack_count_charge_1.png  37 kB  Uploaded Wed Apr 12 15:36:27 2023  | Hide | Hide all
120_stack_count_charge_1.png
Attachment 2: 60_stack_count_charge_1.png  37 kB  Uploaded Wed Apr 12 15:38:17 2023  | Hide | Hide all
60_stack_count_charge_1.png
Attachment 3: 10_stack_count_charge_1.png  40 kB  Uploaded Wed Apr 12 15:41:06 2023  | Hide | Hide all
10_stack_count_charge_1.png
Attachment 4: Paddle_side_1.jpg  504 kB  Uploaded Wed Apr 12 17:33:16 2023  | Hide | Hide all
Paddle_side_1.jpg
Attachment 5: Paddle_beamline_1.jpg  418 kB  Uploaded Wed Apr 12 17:33:20 2023  | Hide | Hide all
Paddle_beamline_1.jpg
Attachment 6: EnergySpread_1.png  48 kB  Uploaded Thu Apr 13 09:48:19 2023  | Hide | Hide all
EnergySpread_1.png
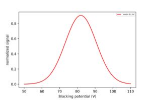
Attachment 7: GaussianProfileEnergySpread_1.png  50 kB  Uploaded Thu Apr 13 09:48:21 2023  | Hide | Hide all
GaussianProfileEnergySpread_1.png
Attachment 8: Front_panel_1.PNG  98 kB  Uploaded Thu Apr 13 09:57:26 2023  | Hide | Hide all
Front_panel_1.PNG
Attachment 9: Initial_signal_1.png  38 kB  Uploaded Thu Apr 13 10:23:36 2023  | Hide | Hide all
Initial_signal_1.png
Attachment 10: C9-E2_80V_1.png  42 kB  Uploaded Thu Apr 13 10:28:20 2023  | Hide | Hide all
C9-E2_80V_1.png
Attachment 11: C9-E2_75V_1.png  38 kB  Uploaded Thu Apr 13 10:30:13 2023  | Hide | Hide all
C9-E2_75V_1.png
Attachment 12: C9-E2_70V_1.png  39 kB  Uploaded Thu Apr 13 10:32:41 2023  | Hide | Hide all
C9-E2_70V_1.png
Attachment 13: C9-E2_65V_1.png  39 kB  Uploaded Thu Apr 13 10:34:07 2023  | Hide | Hide all
C9-E2_65V_1.png
Attachment 14: C9-E2_60V_1.png  39 kB  Uploaded Thu Apr 13 10:34:48 2023  | Hide | Hide all
C9-E2_60V_1.png
Attachment 15: C9-E2_-10V.png  39 kB  Uploaded Thu Apr 13 10:36:29 2023  | Hide | Hide all
C9-E2_-10V.png
Attachment 16: sahllow_well_1.png  39 kB  Uploaded Thu Apr 13 10:39:55 2023  | Hide | Hide all
sahllow_well_1.png
Attachment 17: sahllow_well_50V_1.png  39 kB  Uploaded Thu Apr 13 10:41:46 2023  | Hide | Hide all
sahllow_well_50V_1.png
Attachment 18: sahllow_well_45V_1.png  39 kB  Uploaded Thu Apr 13 10:43:06 2023  | Hide | Hide all
sahllow_well_45V_1.png
Attachment 19: sahllow_well_40V_1.png  39 kB  Uploaded Thu Apr 13 10:45:09 2023  | Hide | Hide all
sahllow_well_40V_1.png
Attachment 20: sahllow_well_35V_1.png  39 kB  Uploaded Thu Apr 13 10:46:17 2023  | Hide | Hide all
sahllow_well_35V_1.png
Attachment 21: sahllow_well_30V_1.png  35 kB  Uploaded Thu Apr 13 10:47:22 2023  | Hide | Hide all
sahllow_well_30V_1.png
Attachment 22: sahllow_well_45V_-_70V_C9E2_1.png  36 kB  Uploaded Thu Apr 13 10:50:04 2023  | Hide | Hide all
sahllow_well_45V_-_70V_C9E2_1.png
Attachment 23: sahllow_well_45V_-_70V_C9_60VE2_1.png  36 kB  Uploaded Thu Apr 13 10:51:39 2023  | Hide | Hide all
sahllow_well_45V_-_70V_C9_60VE2_1.png
Attachment 24: sahllow_well_45V_-_60V_C9_50VE2_1.png  35 kB  Uploaded Thu Apr 13 10:53:52 2023  | Hide | Hide all
sahllow_well_45V_-_60V_C9_50VE2_1.png
Attachment 25: sahllow_well_45V_-_50V_C9_50VE2_1.png  36 kB  Uploaded Thu Apr 13 10:55:26 2023  | Hide | Hide all
sahllow_well_45V_-_50V_C9_50VE2_1.png
Attachment 26: sahllow_well_45V_-_50V_C9_0VE2_1.png  35 kB  Uploaded Thu Apr 13 10:56:27 2023  | Hide | Hide all
sahllow_well_45V_-_50V_C9_0VE2_1.png
Attachment 27: sahllow_well_45V_-_40V_C9_0VE2_1.png  35 kB  Uploaded Thu Apr 13 10:57:57 2023  | Hide | Hide all
sahllow_well_45V_-_40V_C9_0VE2_1.png
Attachment 28: sahllow_well_45V_-_35V_C9_0VE2_1.png  35 kB  Uploaded Thu Apr 13 10:59:44 2023  | Hide | Hide all
sahllow_well_45V_-_35V_C9_0VE2_1.png
Attachment 29: sahllow_well_45V_-_30V_C9_0VE2_1.png  35 kB  Uploaded Thu Apr 13 11:01:04 2023  | Hide | Hide all
sahllow_well_45V_-_30V_C9_0VE2_1.png
Attachment 30: sahllow_well_45V_-_35V_C9_0VE2_-2_1.png  35 kB  Uploaded Thu Apr 13 11:02:13 2023  | Hide | Hide all
sahllow_well_45V_-_35V_C9_0VE2_-2_1.png
Attachment 31: 100-80-80-80-100_45V_amp_1.png  35 kB  Uploaded Thu Apr 13 11:05:13 2023  | Hide | Hide all
100-80-80-80-100_45V_amp_1.png
Attachment 32: 100-80-80-80-100_35V_amp_1.png  35 kB  Uploaded Thu Apr 13 11:06:30 2023  | Hide | Hide all
100-80-80-80-100_35V_amp_1.png
Attachment 33: 60_stacks_1.png  37 kB  Uploaded Thu Apr 13 11:19:44 2023  | Hide | Hide all
60_stacks_1.png
Attachment 34: Change_RW_before_dump_1.png  35 kB  Uploaded Thu Apr 13 11:25:17 2023  | Hide | Hide all
Change_RW_before_dump_1.png
ELOG V3.1.5-fc6679b