GRASIAN ASACUSA PBARA POSITRON-LAB HD-BEAM ADV-INST DEPRECATED-ELOG
ASACUSA-MAIN ASACUSA-SPECTROSCOPY ASACUSA-BEAM-PRODUCTION ASACUSA-ARCHIVE ASACUSA-HOW-TO
HBAR-HFS ARCHIVED
MAIN PLASMA CUSP PBAR POSITRON PROTON DETECTOR SLOWEXT ARCHIVE HOW-TO
  ARCHIVE, Page 83 of 84  Not logged in ELOG logo
ID Date Author Type Category Subject
  43   Mon Nov 23 09:02:49 2020 Plasma FitterImages Fit Results
Date - Time - Intensity - Mean Intensity - Median intensity - x center (mm) - y center (mm) - x radius (mm) - y radius (mm)

11/23/2020 8:51 PM 10504 122 127 22.92 24.91 2.23 2.01
11/23/2020 8:50 PM 14369 173 172 19.04 27.91 1.99 2.16
11/23/2020 8:46 PM 9275 137 134 22.82 26.36 1.96 1.80
11/23/2020 8:41 PM 12387 209 211 19.64 33.38 1.70 1.81
11/23/2020 8:37 PM 172366 234 242 28.72 41.36 5.44 7.04
11/23/2020 8:29 PM 18637 177 181 17.53 31.02 2.31 2.38
11/23/2020 8:28 PM 18488 180 182 19.56 33.51 2.25 2.37
11/23/2020 8:23 PM 24655 114 106 21.57 30.70 2.89 3.91
11/23/2020 8:13 PM 0 0 0 0 0 0 0
11/23/2020 8:08 PM 141569 315 328 17.52 36.17 4.98 4.71
11/23/2020 4:47 PM 14891 143 144 22.79 29.88 2.39 2.27
11/23/2020 4:45 PM 86284 210 197 29.85 40.28 5.31 4.03
11/23/2020 4:43 PM 67 22 67 7.41 37.88 0.13 1.16
11/23/2020 3:10 PM 0 0 0 0 0 0 0
11/23/2020 3:05 PM 151606 65 65 23.59 27.00 6.98 17.24
11/23/2020 3:01 PM 207833 153 146 25.89 40.31 9.20 7.67
11/23/2020 2:59 PM 80643 203 204 24.35 39.66 5.09 4.05
11/23/2020 2:53 PM 15338 159 163 23.32 29.76 2.28 2.20
11/23/2020 2:50 PM 15914 161 161 22.67 28.89 2.32 2.22
11/23/2020 2:30 PM 82596 66 66 23.58 42.33 7.68 8.50
11/23/2020 2:29 PM 258594 41 66 4.91 45.34 24.59 13.11
11/23/2020 2:16 PM 49729 260 265 27.98 31.90 3.36 2.97
11/23/2020 2:15 PM 40981 271 278 27.99 31.29 2.96 2.65
11/23/2020 2:13 PM 46935 335 338 27.96 31.46 2.74 2.66
11/23/2020 2:12 PM 55235 266 265 28.07 32.54 3.46 3.13
11/23/2020 2:10 PM 43799 292 296 28.31 30.94 2.73 2.87
11/23/2020 2:09 PM 38895 337 346 28.08 31.74 2.42 2.49
11/23/2020 2:07 PM 45020 314 322 28.54 31.66 2.62 2.86
11/23/2020 2:05 PM 37627 298 296 28.23 31.59 2.66 2.47
11/23/2020 2:04 PM 44037 318 329 27.97 31.73 2.75 2.62
11/23/2020 2:02 PM 50292 260 263 28.69 32.55 3.26 3.09
11/23/2020 2:01 PM 42776 259 272 28.60 31.54 2.92 2.94
11/23/2020 1:59 PM 40691 259 259 28.04 31.25 2.92 2.79
11/23/2020 1:57 PM 42397 286 286 28.03 31.94 2.91 2.66
11/23/2020 1:56 PM 35284 258 266 28.40 31.29 2.79 2.56
11/23/2020 1:55 PM 53977 235 242 28.62 32.37 3.42 3.50
11/23/2020 1:53 PM 52835 237 236 28.73 32.44 3.54 3.28
11/23/2020 1:49 PM 46478 239 243 28.74 31.70 3.39 2.99
11/23/2020 1:44 PM 45075 250 253 28.45 31.99 3.26 2.89
11/23/2020 1:36 PM 39223 278 279 28.36 31.48 2.89 2.54
11/23/2020 1:29 PM 76079 300 299 26.52 31.95 3.65 3.62
11/23/2020 1:01 PM 459882 22 66 -16.29 49.58 64.92 16.65
11/23/2020 12:52 PM 14808 141 143 22.88 26.43 2.43 2.25
11/23/2020 12:51 PM 13983 140 146 22.78 26.50 2.39 2.18
11/23/2020 12:06 PM 13311 126 129 23.09 24.89 2.45 2.24
11/23/2020 12:01 PM 15308 157 163 22.71 29.24 2.28 2.22
11/23/2020 11:58 AM 13388 131 135 23.50 24.95 2.37 2.24
11/23/2020 11:54 AM 12237 177 177 26.02 26.64 1.80 2.01
11/23/2020 11:44 AM
11/23/2020 11:42 AM 0 0 0 0 0 0 0
11/23/2020 11:30 AM 63653 287 299 26.72 32.00 3.47 3.32
11/23/2020 10:43 AM 162552 230 219 28.68 40.43 6.72 5.47
11/23/2020 10:42 AM 135706 250 243 28.55 40.33 5.57 5.08
11/23/2020 10:40 AM 154806 236 226 29.10 40.40 6.38 5.36
11/23/2020 10:39 AM 146597 239 227 28.94 39.96 6.26 5.11
11/23/2020 10:36 AM 113230 244 247 28.09 39.99 5.41 4.46
11/23/2020 10:35 AM 102433 253 256 28.29 39.80 4.96 4.25
11/23/2020 10:33 AM 113415 244 246 28.36 39.99 5.42 4.46
11/23/2020 10:32 AM 124768 237 230 28.52 39.76 5.99 4.59
11/23/2020 10:31 AM 119703 248 242 28.27 39.89 5.73 4.38
11/23/2020 10:30 AM 140278 244 236 28.78 40.22 6.11 4.90
11/23/2020 10:28 AM 131590 254 256 28.48 39.69 5.92 4.55
11/23/2020 10:26 AM 112898 257 264 28.50 39.70 5.39 4.24
11/23/2020 10:24 AM 115245 239 230 28.53 40.21 5.72 4.39
11/23/2020 10:21 AM 116101 239 231 28.25 40.23 5.83 4.33
11/23/2020 10:10 AM 69099 221 214 28.27 39.78 4.36 3.74
11/23/2020 10:07 AM 61098 237 230 28.04 39.71 3.93 3.41
11/23/2020 10:05 AM 135531 241 233 28.46 40.31 5.71 5.13
11/23/2020 10:02 AM 148469 231 223 28.91 40.31 6.31 5.29
  42   Mon Nov 23 08:54:12 2020 Cusp TrapImages Monday
Attachment 1: demo.PNG
demo.PNG
Attachment 2: 19p.PNG
19p.PNG
Attachment 3: 19et.PNG
19et.PNG
Attachment 4: 100048.468.png
100048.468.png
Attachment 5: 100246.781.png
100246.781.png
Attachment 6: 19aet.PNG
19aet.PNG
Attachment 7: 19t.PNG
19t.PNG
Attachment 8: 100728.863.png
100728.863.png
Attachment 9: 101019.118.png
101019.118.png
Attachment 10: 19aeut.PNG
19aeut.PNG
Attachment 11: 100ms.PNG
100ms.PNG
Attachment 12: 19aeut_10ms.PNG
19aeut_10ms.PNG
Attachment 13: 19aet_10ms.PNG
19aet_10ms.PNG
Attachment 14: 102959.697.png
102959.697.png
Attachment 15: 103119.500.png
103119.500.png
Attachment 16: updown.PNG
updown.PNG
Attachment 17: u10_noEVC.PNG
u10_noEVC.PNG
Attachment 18: 19e10pu_higain.PNG
19e10pu_higain.PNG
Attachment 19: 19e10pu.PNG
19e10pu.PNG
Attachment 20: stilllosingparticlesqmark.PNG
stilllosingparticlesqmark.PNG
Attachment 21: 19p.PNG
19p.PNG
Attachment 22: stilllosingparticlesqmark2.PNG
stilllosingparticlesqmark2.PNG
Attachment 23: deadzone.PNG
deadzone.PNG
Attachment 24: blackeye.PNG
blackeye.PNG
Attachment 25: 19cp.PNG
19cp.PNG
Attachment 26: 19cfdap.PNG
19cfdap.PNG
Attachment 27: 19cp_mcpF.PNG
19cp_mcpF.PNG
Attachment 28: 19ce10pu_mcpF.PNG
19ce10pu_mcpF.PNG
Attachment 29: 19ce10pu_mcpF_2.PNG
19ce10pu_mcpF_2.PNG
Attachment 30: 10-US_100ms.PNG
10-US_100ms.PNG
Attachment 31: 10-DS_100ms.PNG
10-DS_100ms.PNG
Attachment 32: 10-DS_200ms.PNG
10-DS_200ms.PNG
Attachment 33: 10-US_150ms.PNG
10-US_150ms.PNG
Attachment 34: u10_updown.PNG
u10_updown.PNG
Attachment 35: pulse_u10-US_150ms.PNG
pulse_u10-US_150ms.PNG
Attachment 36: pulse_u10-DS_100ms.PNG
pulse_u10-DS_100ms.PNG
Attachment 37: 19e7pu_noEVC.PNG
19e7pu_noEVC.PNG
Attachment 38: 19p.PNG
19p.PNG
Attachment 39: tooslow_notfarenough.PNG
tooslow_notfarenough.PNG
Attachment 40: stilltooslow_notfarenough.PNG
stilltooslow_notfarenough.PNG
Attachment 41: dumpusingu9.PNG
dumpusingu9.PNG
Attachment 42: gorp.PNG
gorp.PNG
Attachment 43: gorp2.PNG
gorp2.PNG
Attachment 44: aug2014.PNG
aug2014.PNG
Attachment 45: 164324.705.png
164324.705.png
Attachment 46: 19t.PNG
19t.PNG
Attachment 47: 21p.PNG
21p.PNG
  41   Sat Nov 21 17:22:08 2020 Cusp TrapImages Saturday II
Attachment 1: 19p_12uA.PNG
19p_12uA.PNG
Attachment 2: 19p_8uA.PNG
19p_8uA.PNG
Attachment 3: 19p_6uA.PNG
19p_6uA.PNG
Attachment 4: 182705.553.png
182705.553.png
Attachment 5: 182848.915.png
182848.915.png
Attachment 6: 183315.442.png
183315.442.png
Attachment 7: 183435.980.png
183435.980.png
Attachment 8: 184449.736.png
184449.736.png
Attachment 9: 185602.812.png
185602.812.png
Attachment 10: 190040.012.png
190040.012.png
Attachment 11: 190333.450.png
190333.450.png
Attachment 12: 19et_fastrecovery.PNG
19et_fastrecovery.PNG
Attachment 13: 19et_dumpfromEVCwell.PNG
19et_dumpfromEVCwell.PNG
Attachment 14: 191112.597.png
191112.597.png
Attachment 15: 19ep_50K.PNG
19ep_50K.PNG
Attachment 16: 19ep_50K_2.PNG
19ep_50K_2.PNG
Attachment 17: 19ep_50K_1slater.PNG
19ep_50K_1slater.PNG
Attachment 18: 192420.204.png
192420.204.png
Attachment 19: 192632.203.png
192632.203.png
Attachment 20: 202134.436.png
202134.436.png
Attachment 21: 202451.495.png
202451.495.png
Attachment 22: 202841.733.png
202841.733.png
Attachment 23: 203041.124.png
203041.124.png
Attachment 24: higain.PNG
higain.PNG
Attachment 25: 203601.111.png
203601.111.png
Attachment 26: 10ms.PNG
10ms.PNG
Attachment 27: 19ep_50ms.PNG
19ep_50ms.PNG
Attachment 28: 19eut.PNG
19eut.PNG
Attachment 29: 205728.050.png
205728.050.png
Attachment 30: EVC_US.PNG
EVC_US.PNG
Attachment 31: EVC_DS.PNG
EVC_DS.PNG
Attachment 32: 19eup.PNG
19eup.PNG
  40   Sat Nov 21 09:19:50 2020 Cusp TrapImages Saturday
Attachment 1: baseline.PNG
baseline.PNG
Attachment 2: ions.PNG
ions.PNG
Attachment 3: esourcelowcurrent.PNG
esourcelowcurrent.PNG
Attachment 4: v3.PNG
v3.PNG
Attachment 5: v3_2.PNG
v3_2.PNG
Attachment 6: e-source-55V.PNG
e-source-55V.PNG
Attachment 7: e-source-60V.PNG
e-source-60V.PNG
Attachment 8: e-source-80V.PNG
e-source-80V.PNG
Attachment 9: v3_doubletime.PNG
v3_doubletime.PNG
Attachment 10: v3_10s.PNG
v3_10s.PNG
Attachment 11: v3_nominal.PNG
v3_nominal.PNG
Attachment 12: 100sps.PNG
100sps.PNG
Attachment 13: 10usextraction.PNG
10usextraction.PNG
Attachment 14: 100Vpulse.PNG
100Vpulse.PNG
Attachment 15: coldfilament.PNG
coldfilament.PNG
Attachment 16: higain.PNG
higain.PNG
Attachment 17: v3_chargecounting.PNG
v3_chargecounting.PNG
Attachment 18: ions_v3_MCP.PNG
ions_v3_MCP.PNG
Attachment 19: ions_v3_MCP_lowermcpB.PNG
ions_v3_MCP_lowermcpB.PNG
Attachment 20: Tdiag.PNG
Tdiag.PNG
Attachment 21: 140629.614.png
140629.614.png
Attachment 22: 145842.132.png
145842.132.png
Attachment 23: evconly.PNG
evconly.PNG
Attachment 24: longevc.PNG
longevc.PNG
Attachment 25: 150229.214.png
150229.214.png
Attachment 26: 150608.816.png
150608.816.png
Attachment 27: longevc_andRW.PNG
longevc_andRW.PNG
Attachment 28: longevc_andRW_8V.PNG
longevc_andRW_8V.PNG
Attachment 29: 151033.549.png
151033.549.png
Attachment 30: 21p_aftereverything.PNG
21p_aftereverything.PNG
Attachment 31: 19p.PNG
19p.PNG
Attachment 32: baseline_aftereverything.PNG
baseline_aftereverything.PNG
Attachment 33: demo.PNG
demo.PNG
Attachment 34: 19p.PNG
19p.PNG
Attachment 35: 19t.PNG
19t.PNG
Attachment 36: 174507.171.png
174507.171.png
Attachment 37: 175013.716.png
175013.716.png
Attachment 38: 19ep.PNG
19ep.PNG
Attachment 39: 19ep_2VRW.PNG
19ep_2VRW.PNG
Attachment 40: 19ep_0p1VRW.PNG
19ep_0p1VRW.PNG
Attachment 41: 19ep_12uA.PNG
19ep_12uA.PNG
Attachment 42: 19p_10uA.PNG
19p_10uA.PNG
  39   Fri Nov 20 11:13:56 2020 Cusp TrapImages Friday
Attachment 1: demobaseline.PNG
demobaseline.PNG
Attachment 2: 19p.PNG
19p.PNG
Attachment 3: 21p.PNG
21p.PNG
Attachment 4: 21p_8V.PNG
21p_8V.PNG
Attachment 5: 100vU2.PNG
100vU2.PNG
Attachment 6: 10Vu3.PNG
10Vu3.PNG
Attachment 7: 125035.282.png
125035.282.png
Attachment 8: -100Vu3.PNG
-100Vu3.PNG
Attachment 9: -100Vu2.PNG
-100Vu2.PNG
Attachment 10: 21p_boxopen.PNG
21p_boxopen.PNG
Attachment 11: normal.PNG
normal.PNG
Attachment 12: 100_u3.PNG
100_u3.PNG
Attachment 13: 100_u2.PNG
100_u2.PNG
Attachment 14: rawsignal_1.png
rawsignal_1.png
Attachment 15: rawsignal_2.png
rawsignal_2.png
Attachment 16: rawsignal_3.png
rawsignal_3.png
Attachment 17: rawsignal_4.png
rawsignal_4.png
Attachment 18: rawsignal_5.png
rawsignal_5.png
Attachment 19: rawsignal_6.png
rawsignal_6.png
Attachment 20: rawsignal_7.png
rawsignal_7.png
Attachment 21: rawsignal_8.png
rawsignal_8.png
Attachment 22: systemrestored.PNG
systemrestored.PNG
Attachment 23: InitialSignal_1.png
InitialSignal_1.png
Attachment 24: u2calibrated.PNG
u2calibrated.PNG
Attachment 25: shouldbeblocked.PNG
shouldbeblocked.PNG
Attachment 26: blockUStoo.PNG
blockUStoo.PNG
Attachment 27: USblocked_DSunblocked.PNG
USblocked_DSunblocked.PNG
Attachment 28: escapepotential.PNG
escapepotential.PNG
Attachment 29: 193020.529.png
193020.529.png
Attachment 30: u7dump.PNG
u7dump.PNG
Attachment 31: u11dump.PNG
u11dump.PNG
Attachment 32: 194825.648.png
194825.648.png
Attachment 33: escapepotential2.PNG
escapepotential2.PNG
  38   Thu Nov 19 09:47:13 2020 Andreas LanzImages Thursday
Attachment 1: MCPInitialSig.jpg
MCPInitialSig.jpg
Attachment 2: Lifetimes.PNG
Lifetimes.PNG
Attachment 3: Magnetic_field_lifetimes.png
Magnetic_field_lifetimes.png
  37   Wed Nov 18 09:13:35 2020 Andreas LanzImages Wednesday
Attachment 1: PotEditor1.PNG
PotEditor1.PNG
Attachment 2: Potential1.png
Potential1.png
Attachment 3: agi33522_gatedburst.PNG
agi33522_gatedburst.PNG
Attachment 4: agi33522_trigdburst1M.PNG
agi33522_trigdburst1M.PNG
Attachment 5: wf1946_1sSweep_extTrig.PNG
wf1946_1sSweep_extTrig.PNG
Attachment 6: wf1946_1sSweep_extTrig_tail.PNG
wf1946_1sSweep_extTrig_tail.PNG
Attachment 7: wf_tail_111kHz.PNG
wf_tail_111kHz.PNG
Attachment 8: agilent_tail_111kHz.PNG
agilent_tail_111kHz.PNG
Attachment 9: agilent_tail_901kHz.PNG
agilent_tail_901kHz.PNG
Attachment 10: tails_u5.PNG
tails_u5.PNG
Attachment 11: heads_u5.PNG
heads_u5.PNG
Attachment 12: head_u5_voltchange.PNG
head_u5_voltchange.PNG
Attachment 13: u5_alliswell.PNG
u5_alliswell.PNG
Attachment 14: u5_2V.PNG
u5_2V.PNG
Attachment 15: u5_10Vrange_2V.PNG
u5_10Vrange_2V.PNG
Attachment 16: u5_10Vrange_2V_head.PNG
u5_10Vrange_2V_head.PNG
Attachment 17: u5_10Vrange_2V_tail.PNG
u5_10Vrange_2V_tail.PNG
Attachment 18: u5_10Vrange_100mV.PNG
u5_10Vrange_100mV.PNG
Attachment 19: u5_10Vrange_100mV_head.PNG
u5_10Vrange_100mV_head.PNG
Attachment 20: u10_4V.PNG
u10_4V.PNG
Attachment 21: u10_4V_head.PNG
u10_4V_head.PNG
Attachment 22: u10_4V_tail.PNG
u10_4V_tail.PNG
Attachment 23: pots_noweirdness.PNG
pots_noweirdness.PNG
Attachment 24: signal_noweirdness_1.png
signal_noweirdness_1.png
Attachment 25: electrons.PNG
electrons.PNG
Attachment 26: electrons_16p_6uA.PNG
electrons_16p_6uA.PNG
Attachment 27: electrons_16p_12uA.PNG
electrons_16p_12uA.PNG
Attachment 28: electrons_21p_reversedphases.PNG
electrons_21p_reversedphases.PNG
Attachment 29: 21p_binning.PNG
21p_binning.PNG
Attachment 30: 21p_10V.PNG
21p_10V.PNG
Attachment 31: 21p_6V.PNG
21p_6V.PNG
Attachment 32: 21p_4V.PNG
21p_4V.PNG
Attachment 33: 21p_2V.PNG
21p_2V.PNG
Attachment 34: 16p_2p5V.PNG
16p_2p5V.PNG
Attachment 35: 16p_5V.PNG
16p_5V.PNG
Attachment 36: 16p_8V.PNG
16p_8V.PNG
Attachment 37: 16p_10V.PNG
16p_10V.PNG
Attachment 38: 19p_8V_5uA.PNG
19p_8V_5uA.PNG
Attachment 39: 19p_8V_6uA.PNG
19p_8V_6uA.PNG
Attachment 40: 19p_8V_12uA.PNG
19p_8V_12uA.PNG
Attachment 41: 19p_10V_12uA.PNG
19p_10V_12uA.PNG
Attachment 42: 19p_10V_6uA.PNG
19p_10V_6uA.PNG
Attachment 43: 19p_10V_6uA.PNG
19p_10V_6uA.PNG
Attachment 44: 19p_10V_12uA.PNG
19p_10V_12uA.PNG
Attachment 45: 19t_8V_12uA.PNG
19t_8V_12uA.PNG
Attachment 46: 211746.641.png
211746.641.png
  36   Tue Nov 17 09:29:53 2020 Andreas LanzImages Tuesday
Attachment 1: OldCueWithM13PluggedIn.png
OldCueWithM13PluggedIn.png
Attachment 2: OldCueLikeYesterday.png
OldCueLikeYesterday.png
Attachment 3: WithTermination.png
WithTermination.png
Attachment 4: m10_37_18.PNG
m10_37_18.PNG
Attachment 5: mystery6_37_18.PNG
mystery6_37_18.PNG
Attachment 6: Decay_turnoff.PNG
Decay_turnoff.PNG
Attachment 7: Decay_setVto0.PNG
Decay_setVto0.PNG
Attachment 8: Rise_setVto1.PNG
Rise_setVto1.PNG
Attachment 9: full.PNG
full.PNG
Attachment 10: M11-90V-20V-50V-20V.png
M11-90V-20V-50V-20V.png
Attachment 11: wf1974_outputON.PNG
wf1974_outputON.PNG
Attachment 12: coupled_voltchange_start.PNG
coupled_voltchange_start.PNG
Attachment 13: coupled_voltchange_end.PNG
coupled_voltchange_end.PNG
  35   Mon Nov 16 08:49:25 2020 Cusp TrapImages Monday
Attachment 1: firstpositrons_1.png
firstpositrons_1.png
Attachment 2: image014_1.png
image014_1.png
Attachment 3: secondpostirons_1.png
secondpostirons_1.png
Attachment 4: thirdpositrons_1.png
thirdpositrons_1.png
Attachment 5: fourthpositrons_1.png
fourthpositrons_1.png
Attachment 6: fifthpositrons_1.png
fifthpositrons_1.png
Attachment 7: sixthpositrons_1.png
sixthpositrons_1.png
Attachment 8: eigthpositrons_1.png
eigthpositrons_1.png
Attachment 9: tenthpositrons_1.png
tenthpositrons_1.png
Attachment 10: twelfthpositrons_1.png
twelfthpositrons_1.png
Attachment 11: beforelunch_1.png
beforelunch_1.png
Attachment 12: countspersecond.PNG
countspersecond.PNG
Attachment 13: cps_1.PNG
cps_1.PNG
Attachment 14: cps_10V_1.PNG
cps_10V_1.PNG
Attachment 15: 220_1.PNG
220_1.PNG
Attachment 16: makeshiftcoils.PNG
makeshiftcoils.PNG
Attachment 17: n2flowrate.PNG
n2flowrate.PNG
Attachment 18: otherentrancecoils.PNG
otherentrancecoils.PNG
Attachment 19: 0p9tesla.PNG
0p9tesla.PNG
Attachment 20: repeat.PNG
repeat.PNG
Attachment 21: afterflowscan_1.png
afterflowscan_1.png
Attachment 22: m8m9_then_m7m8.PNG
m8m9_then_m7m8.PNG
Attachment 23: m7m9_then_m7m9.PNG
m7m9_then_m7m9.PNG
Attachment 24: m12m13m14_arenow_all_one_1.png
m12m13m14_arenow_all_one_1.png
Attachment 25: 100kHz_turnoffduringsweep_1.png
100kHz_turnoffduringsweep_1.png
Attachment 26: 100kHz_letsweepfinish_1.png
100kHz_letsweepfinish_1.png
Attachment 27: startofsweep_1.png
startofsweep_1.png
Attachment 28: Relay_toggled.png
Relay_toggled.png
  34   Sat Nov 14 10:17:09 2020 Cusp TrapImages Saturday
Attachment 1: dg645_pulseddump.PNG
dg645_pulseddump.PNG
Attachment 2: dg645_positrontransfer.PNG
dg645_positrontransfer.PNG
Attachment 3: catching_scint_mcpin_1.png
catching_scint_mcpin_1.png
Attachment 4: scint.PNG
scint.PNG
Attachment 5: tinye.PNG
tinye.PNG
Attachment 6: catching_pinkswitch_1.png
catching_pinkswitch_1.png
Attachment 7: catching_pinkswitch_normaldelays_1.png
catching_pinkswitch_normaldelays_1.png
Attachment 8: positons.PNG
positons.PNG
Attachment 9: xfer_nominal_1.png
xfer_nominal_1.png
Attachment 10: -10V_1.png
-10V_1.png
Attachment 11: ball.PNG
ball.PNG
Attachment 12: toointense.PNG
toointense.PNG
Attachment 13: 2stacks.PNG
2stacks.PNG
  32   Fri Nov 13 08:17:43 2020 Cusp TrapImages Friday
Attachment 1: IMG_20201113_085037_7_1.jpg
IMG_20201113_085037_7_1.jpg
Attachment 2: hu.jpg
hu.jpg
Attachment 3: m12m13_HVamp_afterfilter_nopower.png
m12m13_HVamp_afterfilter_nopower.png
Attachment 4: m12m13_HVamp_afterfilter_nopower_switchoff.png
m12m13_HVamp_afterfilter_nopower_switchoff.png
Attachment 5: m12m13_HVamp_afterfilter_ampson_switchoff.png
m12m13_HVamp_afterfilter_ampson_switchoff.png
Attachment 6: m12m13_HVamp_afterfilter_ampson_switchon_1.png
m12m13_HVamp_afterfilter_ampson_switchon_1.png
Attachment 7: m12m13_feethru_ampson_switchon_1.png
m12m13_feethru_ampson_switchon_1.png
Attachment 8: m12m13_feedthru_ampson_switchoff_1.png
m12m13_feedthru_ampson_switchoff_1.png
Attachment 9: m12m13_feedthru_ampsoff_switchoff_1.png
m12m13_feedthru_ampsoff_switchoff_1.png
Attachment 10: m12m13_newpulser_ampson_1.png
m12m13_newpulser_ampson_1.png
Attachment 11: m12m13_newpulser_ampson_m13too_1.png
m12m13_newpulser_ampson_m13too_1.png
Attachment 12: DC-out_noelectrodes_1.png
DC-out_noelectrodes_1.png
Attachment 13: AC-out_electrodes_1.png
AC-out_electrodes_1.png
Attachment 14: AC-out_electrodes_nofilterbox_1.png
AC-out_electrodes_nofilterbox_1.png
Attachment 15: AC-out_electrodes_100ohmtofilterbox_1.png
AC-out_electrodes_100ohmtofilterbox_1.png
Attachment 16: notermination_0p7.png
notermination_0p7.png
Attachment 17: termination_0p7.png
termination_0p7.png
Attachment 18: notermination_cuspmcp_1.png
notermination_cuspmcp_1.png
Attachment 19: termination_cuspmcp_1.png
termination_cuspmcp_1.png
Attachment 20: e-demo.PNG
e-demo.PNG
Attachment 21: sdrevc_u5.PNG
sdrevc_u5.PNG
  31   Thu Nov 12 08:19:23 2020 Cusp TrapImages Thursday
Attachment 1: 16p.PNG
16p.PNG
Attachment 2: 092054.488.png
092054.488.png
Attachment 3: 17p_2and10.PNG
17p_2and10.PNG
Attachment 4: 17p_20pre.PNG
17p_20pre.PNG
Attachment 5: 17p_20pre_2.PNG
17p_20pre_2.PNG
Attachment 6: 17p_20pre_12uA.PNG
17p_20pre_12uA.PNG
Attachment 7: 17p_200kHz.PNG
17p_200kHz.PNG
Attachment 8: 17p_200kHz_12uA.PNG
17p_200kHz_12uA.PNG
Attachment 9: normalTdiag.PNG
normalTdiag.PNG
Attachment 10: 18p_3VRW.PNG
18p_3VRW.PNG
Attachment 11: 18p_8VRW.PNG
18p_8VRW.PNG
Attachment 12: 18p_8VRW_10uA.PNG
18p_8VRW_10uA.PNG
Attachment 13: 18p_3VRW_10uA.PNG
18p_3VRW_10uA.PNG
Attachment 14: 115344.255.png
115344.255.png
Attachment 15: higaki60.png
higaki60.png
Attachment 16: onscreen.PNG
onscreen.PNG
Attachment 17: evcwell.PNG
evcwell.PNG
Attachment 18: u5.PNG
u5.PNG
Attachment 19: u5_9uA.PNG
u5_9uA.PNG
Attachment 20: u5_6uA.PNG
u5_6uA.PNG
Attachment 21: 200kHz.PNG
200kHz.PNG
Attachment 22: 100kHz.PNG
100kHz.PNG
Attachment 23: 50_kHz.PNG
50_kHz.PNG
Attachment 24: 150kHz.PNG
150kHz.PNG
Attachment 25: 300kHz.PNG
300kHz.PNG
Attachment 26: 300kHz_noevc.PNG
300kHz_noevc.PNG
Attachment 27: 5uA.PNG
5uA.PNG
Attachment 28: 12uA.PNG
12uA.PNG
Attachment 29: EVC_finalstate.PNG
EVC_finalstate.PNG
Attachment 30: tdiag_6uA.PNG
tdiag_6uA.PNG
Attachment 31: 152752.717.png
152752.717.png
Attachment 32: 153033.123.png
153033.123.png
Attachment 33: dumpwell.PNG
dumpwell.PNG
Attachment 34: 22p_nochanges.PNG
22p_nochanges.PNG
Attachment 35: 22p_sameas21p.PNG
22p_sameas21p.PNG
Attachment 36: 22p_sameas21p_12uA.PNG
22p_sameas21p_12uA.PNG
Attachment 37: 22p_RW-3V.PNG
22p_RW-3V.PNG
Attachment 38: 22p_RW-6V.PNG
22p_RW-6V.PNG
Attachment 39: Coil0.jpg
Coil0.jpg
Attachment 40: Coil12.5.jpg
Coil12.5.jpg
Attachment 41: Coil20.jpg
Coil20.jpg
Attachment 42: CrossLoss.png
CrossLoss.png
Attachment 43: spike.PNG
spike.PNG
Attachment 44: RP4.D12.jpg
RP4.D12.jpg
  30   Wed Nov 11 11:06:01 2020 Cusp TrapImages Wednesday
Attachment 1: changes_dev2.PNG
changes_dev2.PNG
Attachment 2: center.PNG
center.PNG
Attachment 3: fastdump.PNG
fastdump.PNG
Attachment 4: 16p.PNG
16p.PNG
Attachment 5: 162350.280.png
162350.280.png
Attachment 6: 16ep.PNG
16ep.PNG
Attachment 7: 163057.840.png
163057.840.png
Attachment 8: 163734.605.png
163734.605.png
Attachment 9: 16ep.PNG
16ep.PNG
Attachment 10: 175418.064.png
175418.064.png
  29   Tue Nov 10 08:43:45 2020 Cusp TrapImages Tuesday
Attachment 1: MorningPositrons.PNG
MorningPositrons.PNG
Attachment 2: goodcatch_1.PNG
goodcatch_1.PNG
Attachment 3: goodcatch_2.PNG
goodcatch_2.PNG
Attachment 4: goodcatch_3.PNG
goodcatch_3.PNG
Attachment 5: goodcatch_4.PNG
goodcatch_4.PNG
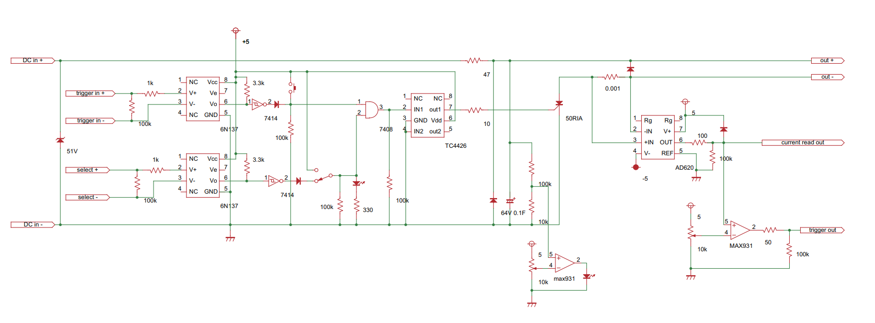
Attachment 6: tanakacircuit.PNG
tanakacircuit.PNG
Attachment 7: goodcatch_5.PNG
goodcatch_5.PNG
Attachment 8: all.png
all.png
Attachment 9: fall.png
fall.png
Attachment 10: rise.png
rise.png
Attachment 11: 1stcross.jpg
1stcross.jpg
Attachment 12: T1.jpg
T1.jpg
Attachment 13: breit.PNG
breit.PNG
Attachment 14: Tanakaon.jpg
Tanakaon.jpg
Attachment 15: Tanakaoff.jpg
Tanakaoff.jpg
Attachment 16: EVCd.PNG
EVCd.PNG
Attachment 17: cooling_corrected.PNG
cooling_corrected.PNG
Attachment 18: evc_tdiag.PNG
evc_tdiag.PNG
Attachment 19: reheating.PNG
reheating.PNG
Attachment 20: fullmodel.PNG
fullmodel.PNG
Attachment 21: EVCd.PNG
EVCd.PNG
Attachment 22: notEVCD.PNG
notEVCD.PNG
  28   Mon Nov 9 09:35:01 2020 Cusp TrapImages Monday
Attachment 1: pos.PNG
pos.PNG
Attachment 2: cuspmcppositron10h54AM.png
cuspmcppositron10h54AM.png
Attachment 3: pos_trapt.PNG
pos_trapt.PNG
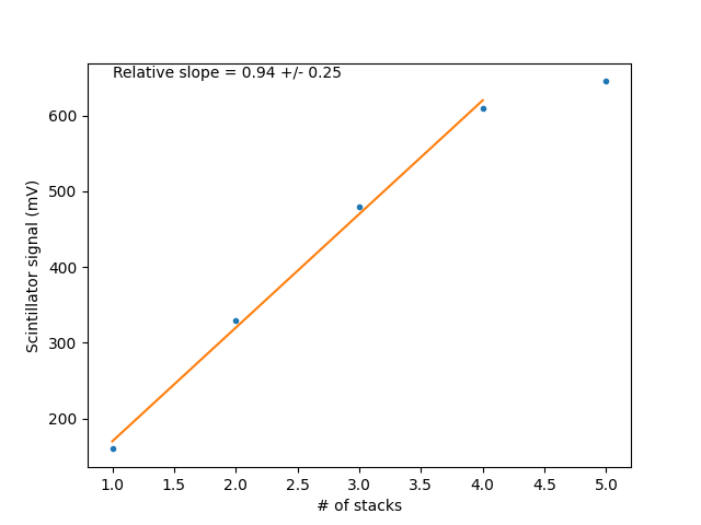
Attachment 4: 3stacks.PNG
3stacks.PNG
Attachment 5: 1stack.PNG
1stack.PNG
Attachment 6: 1stack_2.PNG
1stack_2.PNG
Attachment 7: 2stacks.PNG
2stacks.PNG
Attachment 8: 3stacks.PNG
3stacks.PNG
Attachment 9: 4stacks.PNG
4stacks.PNG
Attachment 10: 5MHz.PNG
5MHz.PNG
Attachment 11: 200kHz.PNG
200kHz.PNG
Attachment 12: pos2p.PNG
pos2p.PNG
Attachment 13: stacking.png
stacking.png
Attachment 14: 8MHz.PNG
8MHz.PNG
Attachment 15: 4MHz_9sec_1.PNG
4MHz_9sec_1.PNG
Attachment 16: 4MHz_28sec_1.PNG
4MHz_28sec_1.PNG
Attachment 17: 4MHz_18sec_1.PNG
4MHz_18sec_1.PNG
Attachment 18: 4MHz_38sec_1.PNG
4MHz_38sec_1.PNG
Attachment 19: 3MHz_38s_1.PNG
3MHz_38s_1.PNG
Attachment 20: 3p3MHz_4V_18s_1.PNG
3p3MHz_4V_18s_1.PNG
Attachment 21: 3p6MHz_4V_18s.PNG
3p6MHz_4V_18s.PNG
Attachment 22: 3p6MHz_4V_23s_1.PNG
3p6MHz_4V_23s_1.PNG
Attachment 23: charge_4stacks.PNG
charge_4stacks.PNG
Attachment 24: scinti.jpg
scinti.jpg
Attachment 25: Cusp_charge_amp.jpg
Cusp_charge_amp.jpg
Attachment 26: Positron_charge_amp.jpg
Positron_charge_amp.jpg
Attachment 27: nosdr_1stack_1.PNG
nosdr_1stack_1.PNG
Attachment 28: 2stacks_22sofnothing_1.PNG
2stacks_22sofnothing_1.PNG
Attachment 29: somehalo_1.PNG
somehalo_1.PNG
Attachment 30: 4stacks_10scompress_20shold_1.PNG
4stacks_10scompress_20shold_1.PNG
Attachment 31: 4stacks_22scompress_20shold_1.PNG
4stacks_22scompress_20shold_1.PNG
Attachment 32: 4stacks_22scompress_10shold_1.PNG
4stacks_22scompress_10shold_1.PNG
Attachment 33: 10stacks.PNG
10stacks.PNG
  27   Sat Nov 7 11:09:02 2020 Cusp TrapImages Saturday
Attachment 1: spot.PNG
spot.PNG
Attachment 2: 10scool.PNG
10scool.PNG
Attachment 3: cool.PNG
cool.PNG
Attachment 4: 15p_10scool_4sSDR.PNG
15p_10scool_4sSDR.PNG
Attachment 5: coolingcurve.PNG
coolingcurve.PNG
Attachment 6: dumpanalysis.PNG
dumpanalysis.PNG
Attachment 7: 22K.PNG
22K.PNG
Attachment 8: 15ep.PNG
15ep.PNG
Attachment 9: reheat_5s.PNG
reheat_5s.PNG
Attachment 10: 22K.PNG
22K.PNG
Attachment 11: 15ep.PNG
15ep.PNG
Attachment 12: 15ep_10sreheat.PNG
15ep_10sreheat.PNG
Attachment 13: reheat_model.PNG
reheat_model.PNG
Attachment 14: oldvsnew.PNG
oldvsnew.PNG
  26   Fri Nov 6 09:08:14 2020 Cusp TrapImages Friday
Attachment 1: sdrevc_cues.PNG
sdrevc_cues.PNG
Attachment 2: xxp.PNG
xxp.PNG
Attachment 3: xp.PNG
xp.PNG
Attachment 4: p.PNG
p.PNG
Attachment 5: p_2.PNG
p_2.PNG
Attachment 6: p_3.PNG
p_3.PNG
Attachment 7: xp_9p5uA.PNG
xp_9p5uA.PNG
Attachment 8: 12uA.PNG
12uA.PNG
Attachment 9: xp_12uA.PNG
xp_12uA.PNG
Attachment 10: 45K.PNG
45K.PNG
Attachment 11: 210K.PNG
210K.PNG
Attachment 12: 310K.PNG
310K.PNG
Attachment 13: 52k.PNG
52k.PNG
Attachment 14: fit.PNG
fit.PNG
Attachment 15: xc-yc.png
xc-yc.png
Attachment 16: mean-med.png
mean-med.png
Attachment 17: rsquared.png
rsquared.png
Attachment 18: sdrevc_tdiag_graph.PNG
sdrevc_tdiag_graph.PNG
Attachment 19: sdrevc_NvsN.PNG
sdrevc_NvsN.PNG
Attachment 20: winspec.PNG
winspec.PNG
Attachment 21: t_recalibrated.PNG
t_recalibrated.PNG
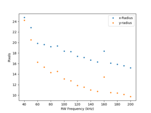
Attachment 22: Radius.png
Radius.png
  25   Thu Nov 5 09:16:35 2020 Cusp TrapImagesEricThursday
Attachment 1: baseline.PNG
baseline.PNG
Attachment 2: baseline_2.PNG
baseline_2.PNG
Attachment 3: sdrevc_nominal.PNG
sdrevc_nominal.PNG
Attachment 4: sdrevc_10s.PNG
sdrevc_10s.PNG
Attachment 5: sdrevc_20s_tdiag.PNG
sdrevc_20s_tdiag.PNG
Attachment 6: sdrevc_5s.PNG
sdrevc_5s.PNG
Attachment 7: sdrevc_2s.PNG
sdrevc_2s.PNG
Attachment 8: sdrevc_nosdr.PNG
sdrevc_nosdr.PNG
Attachment 9: sdrevc_nosdr_tdiag.PNG
sdrevc_nosdr_tdiag.PNG
Attachment 10: sdrevc_2V.PNG
sdrevc_2V.PNG
Attachment 11: sdrevc_4V.PNG
sdrevc_4V.PNG
Attachment 12: sdrevc_6V.PNG
sdrevc_6V.PNG
Attachment 13: sdrevc_8V.PNG
sdrevc_8V.PNG
Attachment 14: sdrevc_5to1.PNG
sdrevc_5to1.PNG
Attachment 15: nobump.PNG
nobump.PNG
Attachment 16: sdrevc_1vmore.PNG
sdrevc_1vmore.PNG
Attachment 17: sdrevc_1vmore_5V.PNG
sdrevc_1vmore_5V.PNG
Attachment 18: sdrevc_1vmore_5V_Tdiag.PNG
sdrevc_1vmore_5V_Tdiag.PNG
Attachment 19: toomuchmotion.PNG
toomuchmotion.PNG
Attachment 20: toomuchmotion_pulsed.PNG
toomuchmotion_pulsed.PNG
Attachment 21: toomuchmotion_pulsed_2.PNG
toomuchmotion_pulsed_2.PNG
Attachment 22: toomuchmotion_pulsed_3.PNG
toomuchmotion_pulsed_3.PNG
Attachment 23: toomuchmotion_pulsed_4.PNG
toomuchmotion_pulsed_4.PNG
Attachment 24: evc_1_pulse.PNG
evc_1_pulse.PNG
Attachment 25: evc_1_tdiag.PNG
evc_1_tdiag.PNG
Attachment 26: evc_1_tdiag_1p1sec.PNG
evc_1_tdiag_1p1sec.PNG
Attachment 27: evc_1_tdiag_2p1sec.PNG
evc_1_tdiag_2p1sec.PNG
Attachment 28: evc_1_pulse_mcp0-0-0.PNG
evc_1_pulse_mcp0-0-0.PNG
Attachment 29: sdrevc_NvsN.PNG
sdrevc_NvsN.PNG
Attachment 30: mean-med.png
mean-med.png
Attachment 31: xc.png
xc.png
Attachment 32: xr.png
xr.png
Attachment 33: xr-yr.png
xr-yr.png
Attachment 34: yc.png
yc.png
Attachment 35: yr.png
yr.png
Attachment 36: 22K.PNG
22K.PNG
Attachment 37: 0.1sec.PNG
0.1sec.PNG
Attachment 38: 10sec.PNG
10sec.PNG
Attachment 39: 17percent.PNG
17percent.PNG
Attachment 40: xr-yr.png
xr-yr.png
  24   Wed Nov 4 11:53:05 2020 Cusp TrapImages Wednesday
Attachment 1: linfit.PNG
linfit.PNG
Attachment 2: lv.PNG
lv.PNG
Attachment 3: badfit.PNG
badfit.PNG
Attachment 4: notail.PNG
notail.PNG
Attachment 5: stillfine.PNG
stillfine.PNG
Attachment 6: evc.PNG
evc.PNG
Attachment 7: 80K.PNG
80K.PNG
Attachment 8: 50K.PNG
50K.PNG
Attachment 9: radonepointtwo.PNG
radonepointtwo.PNG
Attachment 10: SDREVC.PNG
SDREVC.PNG
Attachment 11: SDREVC_tdiag.PNG
SDREVC_tdiag.PNG
Attachment 12: 500kHz_weds.PNG
500kHz_weds.PNG
Attachment 13: moEVC.PNG
moEVC.PNG
Attachment 14: moEVC_pulsed.PNG
moEVC_pulsed.PNG
Attachment 15: repeat.PNG
repeat.PNG
Attachment 16: 9uA.PNG
9uA.PNG
Attachment 17: fast_diagnostic-update.PNG
fast_diagnostic-update.PNG
Attachment 18: norwnoevc_6uA.PNG
norwnoevc_6uA.PNG
Attachment 19: norwnoevc_9uA.PNG
norwnoevc_9uA.PNG
Attachment 20: norwnoevc_9uA_2.PNG
norwnoevc_9uA_2.PNG
Attachment 21: 6uA_lowgain.PNG
6uA_lowgain.PNG
Attachment 22: 9uA_lowgain.PNG
9uA_lowgain.PNG
Attachment 23: 9uA_deeperwell.PNG
9uA_deeperwell.PNG
Attachment 24: 9uA_deeperwell_2.PNG
9uA_deeperwell_2.PNG
Attachment 25: celeste.PNG
celeste.PNG
Attachment 26: hollow.PNG
hollow.PNG
Attachment 27: hollow_2.PNG
hollow_2.PNG
Attachment 28: miam.PNG
miam.PNG
Attachment 29: pacman2.PNG
pacman2.PNG
Attachment 30: decay.PNG
decay.PNG
Attachment 31: shortercatchwell_9uA.PNG
shortercatchwell_9uA.PNG
Attachment 32: shortercatchwell_4p5uA.PNG
shortercatchwell_4p5uA.PNG
Attachment 33: shortercatchwell_11uA.PNG
shortercatchwell_11uA.PNG
Attachment 34: shortish_12uA.PNG
shortish_12uA.PNG
Attachment 35: shortish_12uA_lowgain.PNG
shortish_12uA_lowgain.PNG
Attachment 36: shortish_4p5uA_lowgain.PNG
shortish_4p5uA_lowgain.PNG
Attachment 37: shortish_4p5uA.PNG
shortish_4p5uA.PNG
Attachment 38: newqmark.PNG
newqmark.PNG
Attachment 39: newqmark_12uA.PNG
newqmark_12uA.PNG
Attachment 40: Tdiag_4p5uA.PNG
Tdiag_4p5uA.PNG
Attachment 41: Tdiag_12uA.PNG
Tdiag_12uA.PNG
Attachment 42: Tdiag_12uA_fit.PNG
Tdiag_12uA_fit.PNG
Attachment 43: Tdiag_4p5uA_fit.PNG
Tdiag_4p5uA_fit.PNG
Attachment 44: sdrevc_thenEVC.PNG
sdrevc_thenEVC.PNG
Attachment 45: minT.PNG
minT.PNG
  23   Tue Nov 3 12:05:40 2020 Andreas LanzImages Tuesday
Attachment 1: sdr.PNG
sdr.PNG
Attachment 2: 400kHz.PNG
400kHz.PNG
Attachment 3: Mean-Median.png
Mean-Median.png
Attachment 4: Radii.png
Radii.png
Attachment 5: Mean-Median-Lower_MCP.png
Mean-Median-Lower_MCP.png
Attachment 6: radii-Lower_MCP.png
radii-Lower_MCP.png
Attachment 7: Radii-SDR.png
Radii-SDR.png
Attachment 8: Mean-Median-SDR.png
Mean-Median-SDR.png
Attachment 9: fast_diagnostic.PNG
fast_diagnostic.PNG
ELOG V3.1.5-fc6679b